I developed this mod specifically for the Montron Duo, so that one oscillator could sync to the other. Since all three models of Monotron share the same oscillator design though, the mod is applicable to them all. Here we'll look at the original model.
The crux of syncing is resetting an oscillator, but not every oscillator lends itself to being reset. I also wanted to avoid heavily modifying the Monotron board. That means limiting things like cutting traces, lifting legs, removing/replacing components.
Here's the VCO we have to work with, taken from the Monotron schematic. It's a saw-core that uses a couple schmitt triggers and a transistor for the charging phase, plus a current sink for the discharge phase. Q2 is constantly discharging the timing capacitor, C11. Meanwhile, the schmitts watch the voltage of C11. When it gets too low, they recharge it through Q5. The built-in thresholds of the schmitts define when they start and stop this recharging stage.
This "recharge" is a method of resetting. So, the oscillator already has an internal reset signal and reset mechanism.
 |
| Monotron VCO |
Korg's Sync Circuit
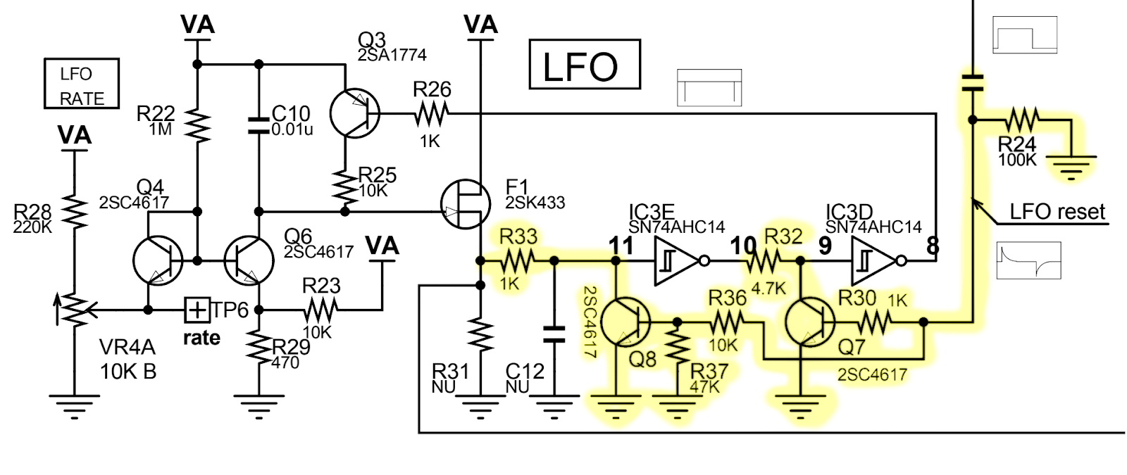
We need look no further than the LFO to find an actual sync circuit (though they call it "reset"). The LFO is essentially the same as the main oscillator, just with this sync circuit added.
 |
| Monotron LFO with sync circuit highlighted |
I've created a version of the LFO in Falstad's Circuit Simulator, link here. I've renamed the input to "Sync", and the internal pulse to "Reset Pulse" on the trace below.
When the sync pulse goes high, Q8 pulls the input of the first schmitt low, as if the capacitor's charge was low. This forces the circuit into the recharge stage. Q7 pulls the second schmitt low, and delays the recharge until the sync pulse goes low. This is enough to sync the LFO.
 |
| Simulated LFO |
While this is promising, there is a catch. The reset circuit inserts resistors R33 + F1 before schmitt one, and R32 between the schmitts. This would require some fiddly trace cutting if we were to apply it to the VCO.
My Sync Circuit
I took a different approach, and tried to discharge the capacitor using the sync pulse. This can be done with just an NPN transistor. We have to be careful about how much we discharge the capacitor though. A naive approach might discharge the cap below the point that it should begin charging again, changing the pitch and amplitude.
We can prevent this overshoot by checking the output of the second schmitt. While it's high, we're safe to discharge. Once it goes low, we've hit the lower threshold, and it's time to stop. If we AND this signal with our sync pulse, we can safely limit how much the capacitor will discharge. We also get a free sync enable/disable input if we use a three-input AND.
 |
| New sync circuit |
This works well in practice, but there are limitations.
If the sync pulse is too long, it will extend past the capacitor recharging stage, and force it low again. This will keep it cycling rapidly until the sync pulse stops, and produce a high pitched tone.
If the sync pulse is too short, the capacitor won't fully discharge before the pulse ends, and the oscillator won't reset.
So, the ideal length for the sync pulse would be exactly long enough to discharge the capacitor.
Keep in mind that the capacitor is always being discharged based on an ever-changing pitch voltage. The capacitor will also be charged to an arbitrary voltage when we try to reset it. This means that the discharge time is a moving target, and there is no one perfect sync pulse length.
We can fix this by adding a set-reset latch that will catch the edge of the sync pulse, stretch it out to the right length, and end it once the capacitor is fully discharged. Here's an exaggerated trace to demonstrate the concept.
 |
| Latched sync pulse example |
 |
| Latched sync circuit |
The sync pulse sets the latch, which starts discharging the capacitor. Once it discharges to the lower limit, the second schmitt will go high, resetting the latch, and allowing the capacitor to recharge.
While the non-latched circuit might be good enough, this circuit will work across a much broader range of frequencies.
No comments:
Post a Comment